皇冠登3管理出租 _王迅不幸逝世,官网已变黑白
皇冠信用网出租足球(www.hg0088.us)是皇冠体育官方线上投注平台、(开放皇冠体育信用网和皇冠体育现金网代理申请,皇冠体育信用网和皇冠体育现金网会员注册,线上来源:复旦大学官网、潇湘晨报
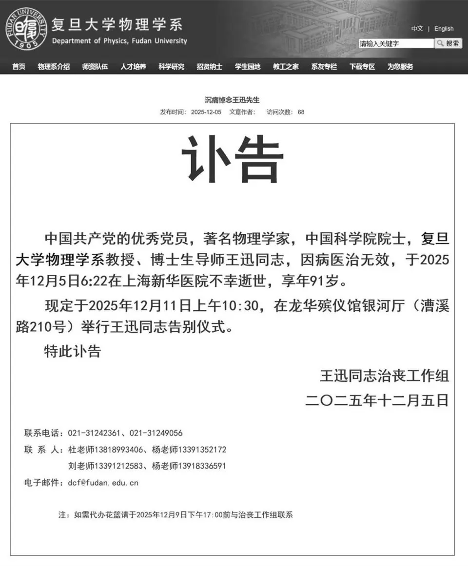
12月5日晚,据复旦大学物理学系官网消息,中国共产党的优秀党员,著名物理学家,中国科学院院士,复旦大学物理学系教授、博士生导师王迅同志,因病医治无效,于2025年12月5日6时22分在上海新华医院不幸逝世,享年91岁皇冠登3管理出租 。

定于12月11日上午10时30分,在龙华殡仪馆银河厅(漕溪路210号)举行告别仪式皇冠登3管理出租 。

讣告(截图自复旦大学官网)
目前,复旦大学官网已变为灰白色,悼念王迅院士皇冠登3管理出租 。

展开全文
(截图自复旦大学官网)
王迅,1934年生于上海,1960年以复旦大学物理学系副博士身份毕业,同年留校任教皇冠登3管理出租 。1999年当选中国科学院院士。历任复旦大学半导体物理教研室副主任,微电子教研室副主任,表面物理研究室副主任、主任,应用表面物理国家重点实验室主任、学术委员会主任,复旦大学学术委员会副主任,复旦大学研究生教育指导委员会主任等职。曾担任国际纯粹与应用物理联合会(IUPAP)半导体委员会委员(1993—1999年)、国际学术刊物《Surface Science》顾问编委。
在复旦,王迅的名字与几个身份紧密相连,谢希德先生的学生、表面物理的奠基人、亲切的“王老师”皇冠登3管理出租 。始于一场与物理的相遇,成于对教育事业的坚守,最终化为一种甘为人梯的精神传承。
解放日报2009年曾报道,王迅当选院士后,年近古稀,成果丰硕的他自愿当起了“代课教师”,给大一新生上《大学物理》课皇冠登3管理出租 。他对此解释称,教大一年级学生的课,就有机会和他们面对面地零距离接触,可以消除他们心目中认为院士是高不可攀的神秘感。他有些得意地称,自己打破了物理系上课教师的年龄纪录,也可能是目前复旦大学给本科生上课“最老的老头”。

王迅(图源复旦大学物理学系官网)
据公开报道,被誉为“当代毕昇”的中国科学院院士、中国工程院院士、汉字激光照排技术创始人王选是王迅的弟弟,他已于2006年去世皇冠登3管理出租 。
猜你喜欢
- 5小时前皇冠信用网哪里申请_众人拾柴火焰高!5人得分上双,山东高速轻取天津,止住连败
- 22小时前皇冠信用网APP下载_路虎1分钟8次别停奔驰致追尾,举报路虎男子称遭电话轰炸“早上7点敲我家门,下午1点都没走”,警方通报:已刑事立案
- 2天前皇冠信用网_日本物价全线失控,这回高市早苗扛不住了,开启了“割肉救命”之路!
- 3天前皇冠登1登2登3代理 _以军刺杀拉里贾尼,以军总参谋长扎米尔此前称夜间行动取得重大战果,有可能影响战役成果和以军任务;据称伊朗巴斯基民兵指挥官也是目标
- 4天前足球比赛外围买球网站 _原中央委员蒋超良被逮捕!蒋家三兄弟全部涉案
- 4天前皇冠信用盘代理注册 _伊朗军方发言人嘲讽特朗普:“‘史诗怒火’?不如叫‘史诗怂货’”
- 4天前皇冠信用盘可以占几成 _伊朗:没一个伊斯兰国家真正帮过
- 4天前网上买球怎么买 _库尼亚:我求卡塞米罗让他别只跟我踢一年,留下来再跟我踢一年
- 4天前皇冠登1登2登3代理 _中越举行外交、国防、公安“3+3”战略对话机制首次部长级会议
- 5天前皇冠信用盘怎么申请 _伊朗打出爱泼斯坦这张牌,比任何导弹都有威力,回不回应都中招
- 5天前介绍个信用盘网址 _伊朗都反攻到美国本土了?FBI警告加州很危险,特朗普恐怕另有目的
- 5天前皇冠信用盘怎么弄 _王思雨14分韩旭12+4 中国女篮胜捷克获世界杯资格
- 6天前皇冠信用盘会员注册网址 _女子因与丈夫感情不和,网上找“大师”改运,“大师”让其花6万余元购买“玉小孩”消灾,警方披露详情
- 1周前如何申请皇冠信用盘 _北京一女子将百克金条藏进豆瓣酱寄出,民警深夜截停
- 1周前皇冠信用盘会员账号 _伊朗外交部发言人:美军基地已成地区不稳定因素
- 1周前克罗地亚 vs 加纳 _上海地铁七号线一乘客背包内疑似充电宝起火,提醒:每节车厢都有灭火器,一般在车厢座椅下或车门一侧
- 1周前葡萄牙 vs 洲际附加赛1组胜者 _湖南常德沅江水系一江豚死亡 当地:已邀请专家调查死亡原因
- 1周前科特迪瓦 vs 厄瓜多尔 _美国先遣队已离京!中方很不“满意”,特朗普访华行程大幅缩水?
- 1周前摩洛哥 vs 海地 _以色列首都已全面停电!伊朗新领袖比想象中还要强硬,特朗普貌似要撑不住了
- 1周前加拿大 vs 卡塔尔 _第33波!10枚导弹全命中!伊朗发出停火条件,特朗普只能认输?
- 1周前墨西哥 vs 韩国 _见证历史!阿德巴约83分超越科比 热火狂胜奇才
- 1周前皇冠信用网代理注册 _湖南一疯狗当街咬伤数人及十几条狗,被周边商户联合捕杀,镇政府:民警将开展抓捕工作,居民抓到疯狗可自行处置,但严禁食用
- 2周前皇冠信用网登2 _采纳了!全国人大代表樊芸接到反馈,住建部将着手把《物业管理条例》改为《物业服务条例》
- 2周前皇冠信用网注册 _伊朗这次完全可以摧毁以色列,打败小霸王,迎来中东乃至世界和平


网友评论