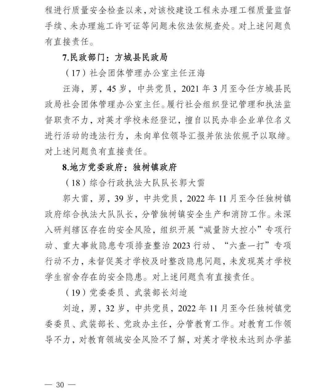
皇冠信用盘会员 _副市长、县委书记、县长、市教育局局长等25人被处理,方城县英才学校重大火灾事故问责名单公布
时间:3个月前 阅读:2645 评论:1
皇冠信用网会员开户(www.hg0088.us)皇冠会员开户_登3代理,皇冠信用网/—开会员账号—皇冠信用网招登1登2登3皇冠信用网代理出租,据新华社消息,12月17日,河南省发布皇冠信用盘会员 。
经调查认定,该起事故系起火宿舍内一名小学生使用打火机时,引燃宿舍衣服、床铺等物品并迅速蔓延造成的重大火灾皇冠信用盘会员 。
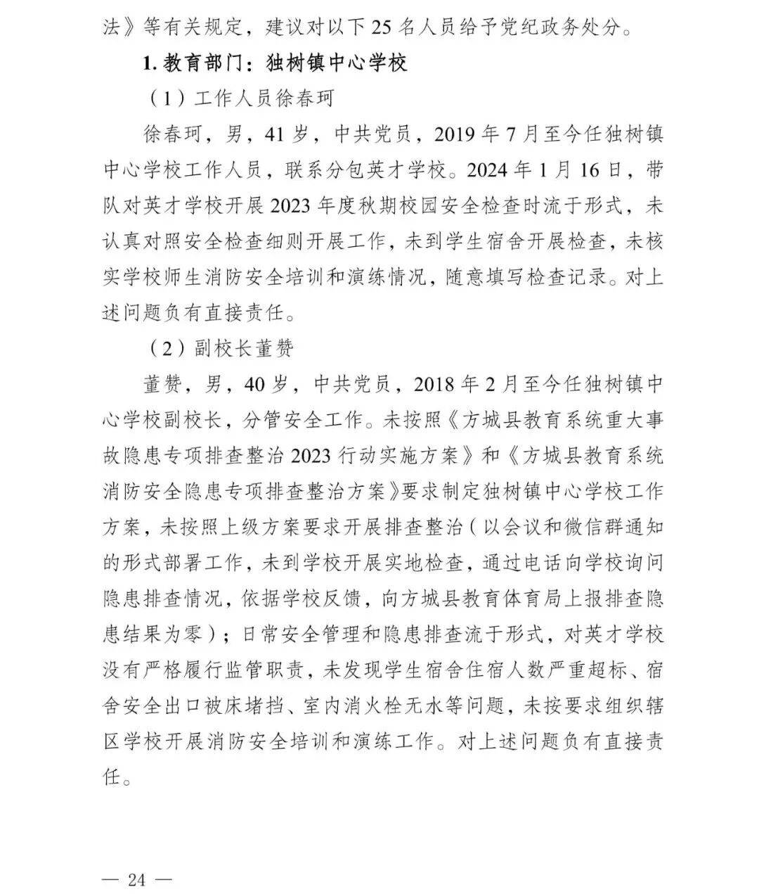
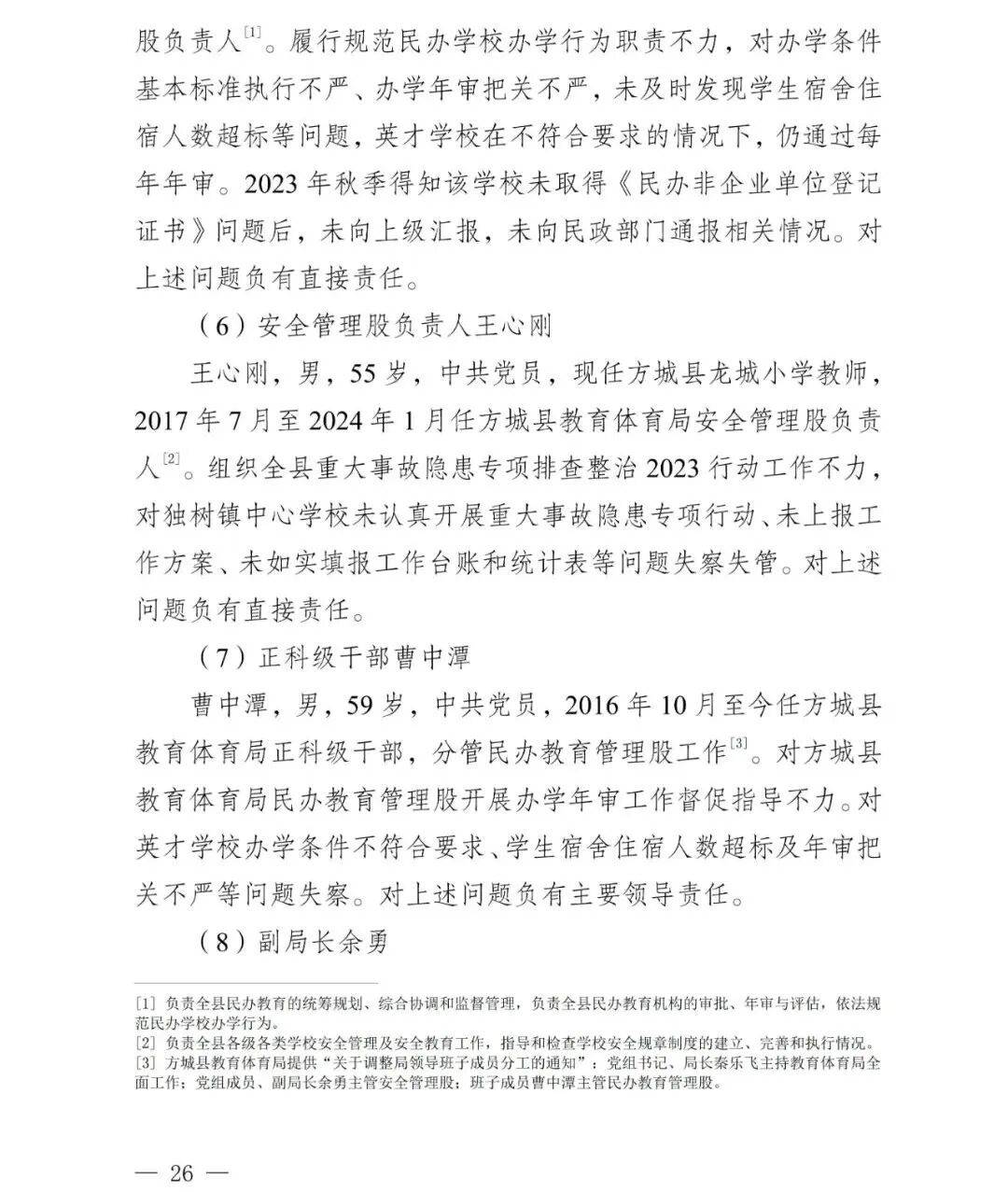
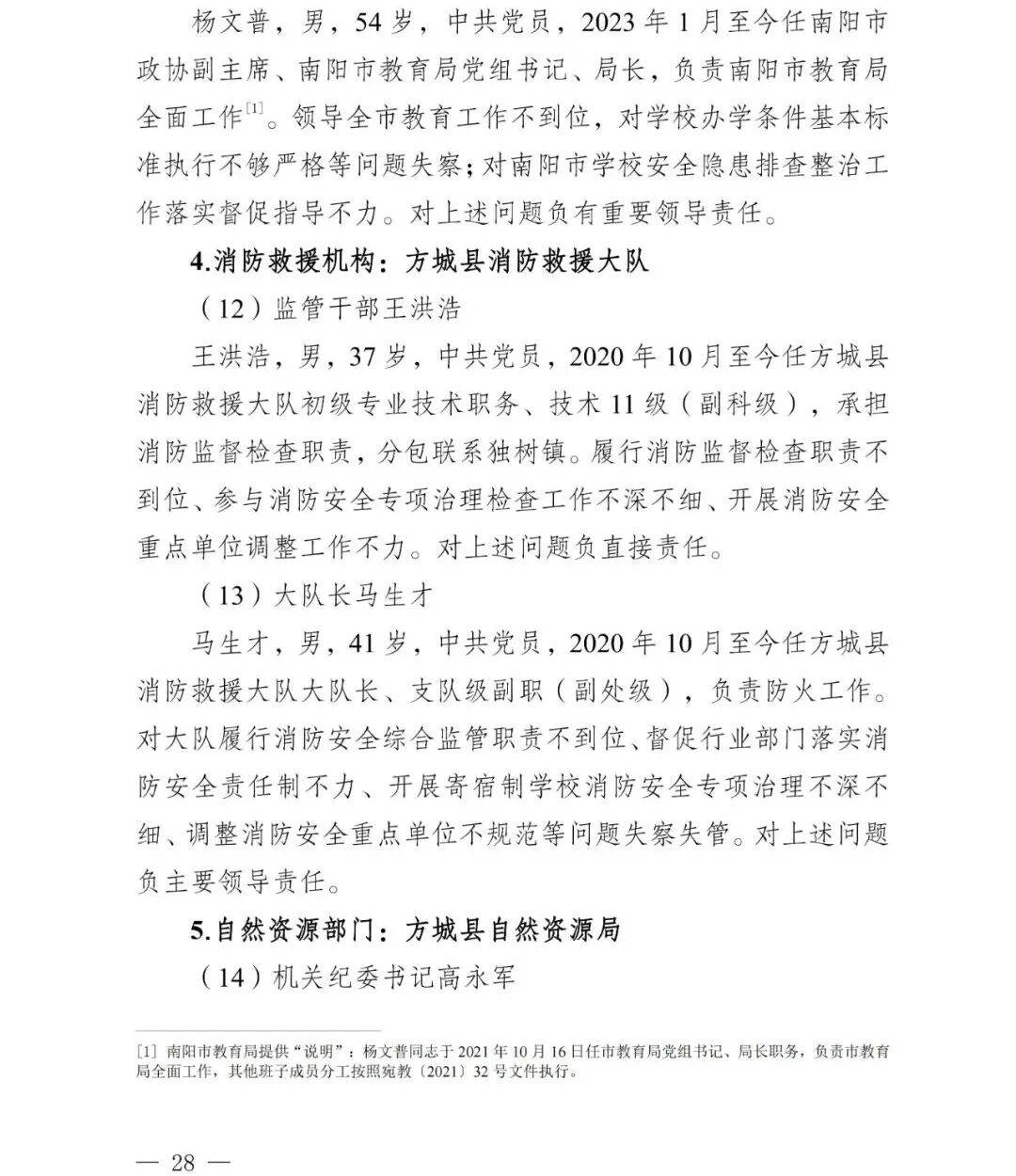
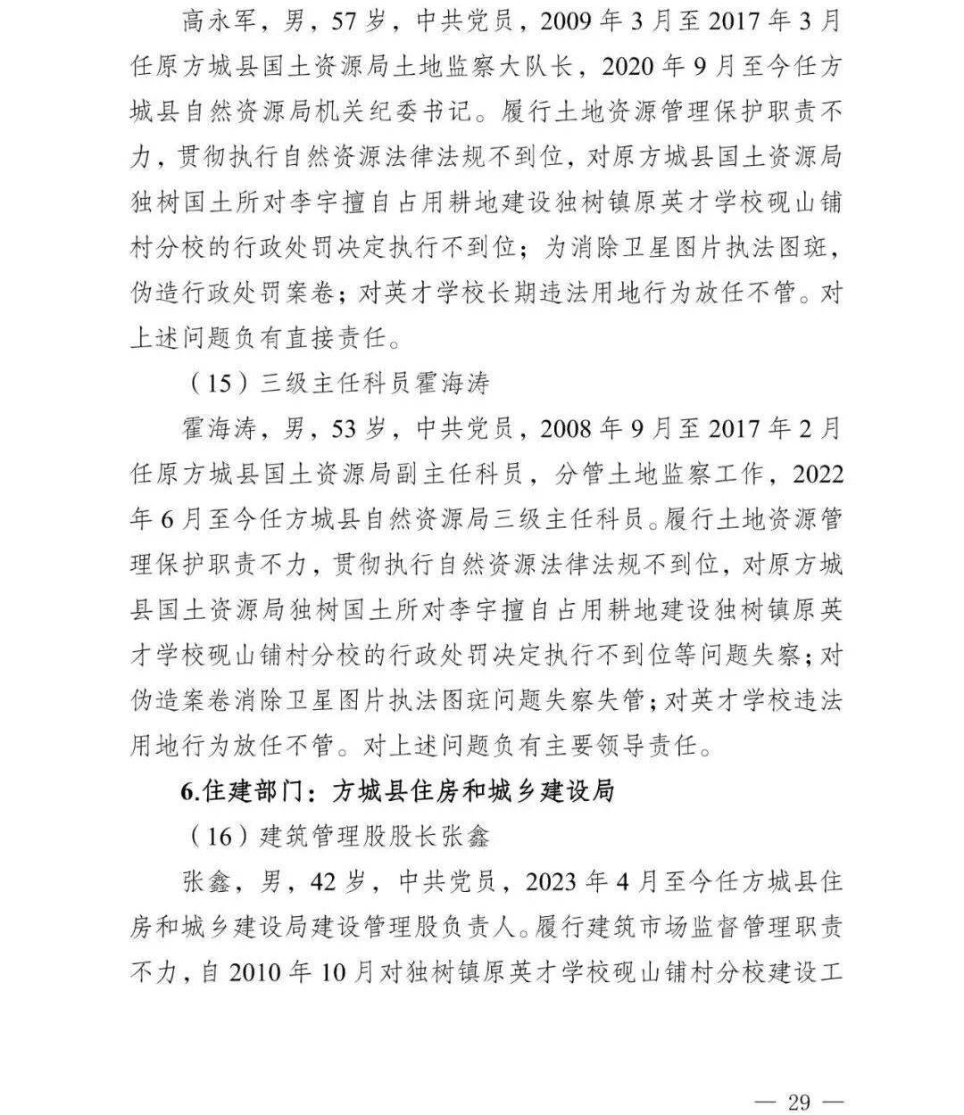
记者从有关部门获悉,河南省纪检监察机关依规依纪依法对履行职责不力、监督管理不到位的 25名责任人员作出严肃处理处分皇冠信用盘会员 。
2024年1月19日23时许,南阳市方城县独树镇砚山铺村英才学校一宿舍发生火灾,造成13人遇难、4人受伤皇冠信用盘会员 。
事故发生后,河南省政府牵头成立火灾事故调查组,经现场勘验、调查询问、检验鉴定、视频分析、模拟实验等方式,对起火原因进行了深入调查皇冠信用盘会员 。此外,调查组还认定了事故性质和责任,提出了对有关责任人、责任单位的处理建议和加强事故防范工作的措施建议。据了解,涉事校方李某、徐某、贾某涉教育设施重大安全事故罪一案将于近期开庭审理。
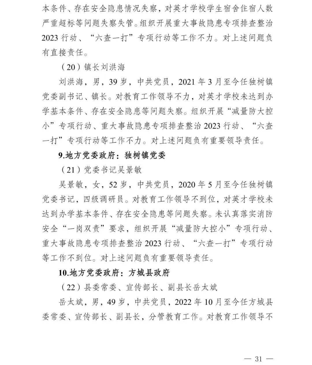
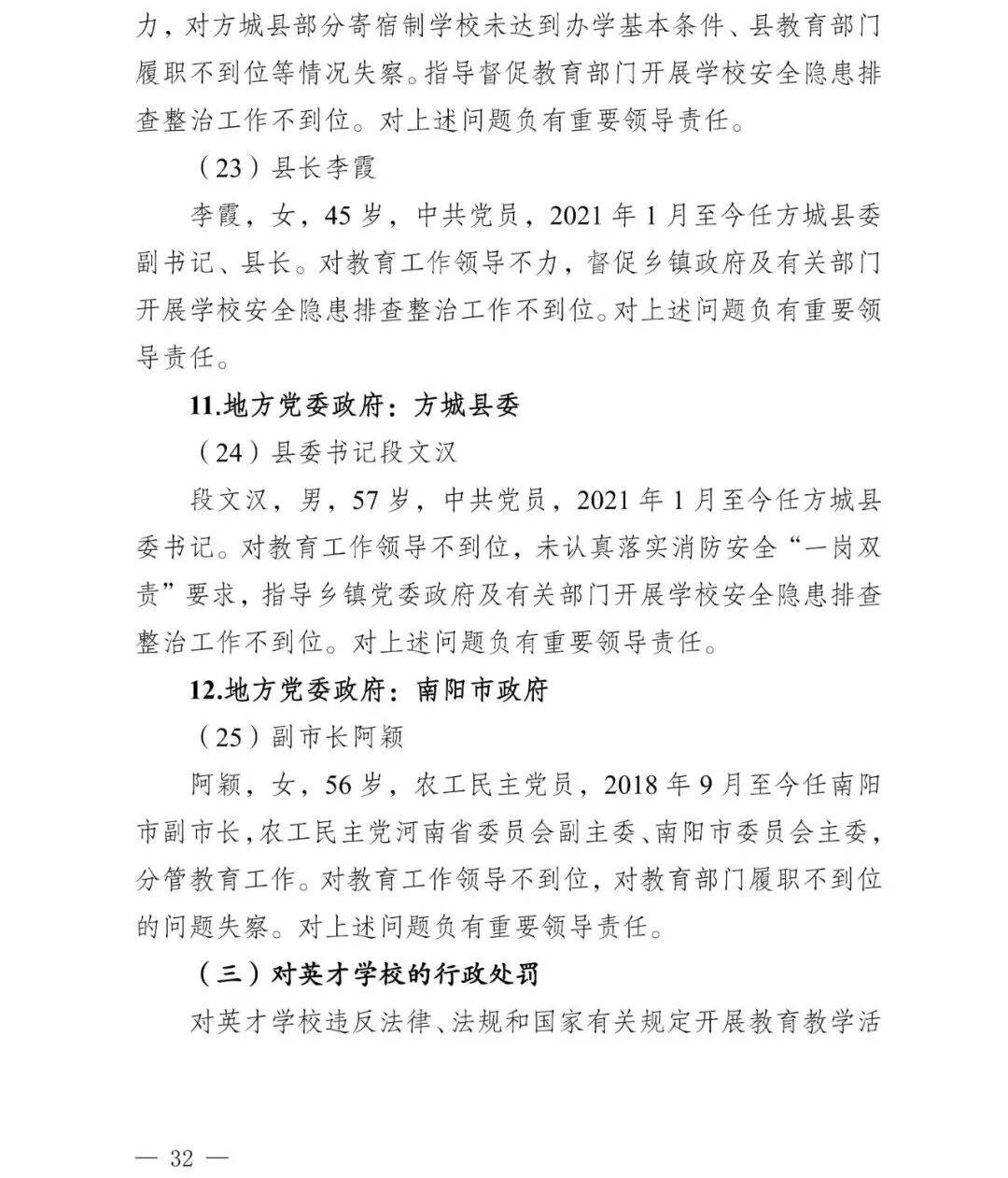
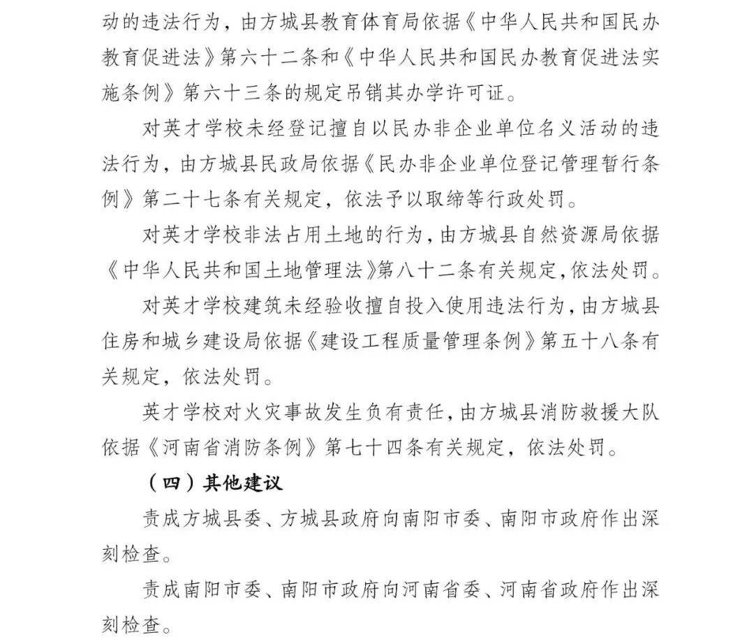
12月17日,河南省消防救援总队网站发布《河南方城县独树镇砚山铺村英才学校“1·19”重大火灾事故调查报告》皇冠信用盘会员 。其中披露相关问责情况:


展开全文









来源:新华社、河南省消防救援总队
猜你喜欢
- 18小时前怎么申请皇冠信用网_伊朗称“真实承诺-4”第65轮行动打击以色列炼油厂和美军基地
- 18小时前怎么申请皇冠信用网_日媒:中国填补了美国的空白,全球南方国家相信中国才能带来更大的利益
- 20小时前信用盘皇冠申请注册_伊朗战争引爆白宫“接班人之争”?“反战”的万斯“失宠”,强硬派鲁比奥“行情看涨”!特朗普:万斯在理念上和我有一点分歧
- 20小时前信用盘皇冠申请注册_大跳水!现货黄金跌破4600美元关口
- 22小时前皇冠信用网正网_大跳水!持续下跌!有人入手后傻眼:亏麻了,已经亏了几个月工资,啥时能回本……
- 2天前皇冠信用网最新地址_涉嫌严重违纪违法!南充市高坪区交通运输局党组书记、局长王铖被查
- 3天前皇冠信用盘在线开户 _四川常住人口20余年变化,释放哪些区域经济信号?
- 5天前皇冠信用盘登123出租 _绝杀!西部震动:卢卡-东契奇0.5秒后仰绝杀,湖人加时127-125险胜掘金
- 5天前皇冠信用盘登123出租 _女篮世预赛|中国女篮今晚取胜捷克即可进军世界杯
- 7天前世界杯皇冠平台 _网上一票难求、现场人山人海,上海正式进入F1时间!预计三天吸引23万观众,车迷澳洲看完又赶来:很有参与感
- 1周前信用盘怎么开户 _奇葩!上海一车主认为“进服务区”就是“出高速”,不肯付208元通行费,还大闹收费站!
- 1周前皇冠信用登2代理 _仗打了12天,美军死伤数字终于公开!中方特使火速行动,特朗普继续梭哈
- 1周前皇冠信用盘如何申请 _以色列总理内塔尼亚胡露面,威胁刺杀伊朗新任最高领袖!称“黎巴嫩真主党将付出沉重代价”
- 1周前皇冠信用盘开户 _12306回应列车为无座旅客发便民凳:昆明局特色服务,具体以列车实际配备为准
- 1周前巴拿马 vs 英格兰 _穆杰塔巴称看电视得知自己当选最高领袖:现在要向敌人索赔
- 1周前沙特阿拉伯 vs 乌拉圭 _皇马的反击战术完美展现,巴尔韦德的表现超越姆巴佩!瓜帅的冒进会否成败关键?
- 1周前加拿大 vs 欧洲附加赛A组胜者 _杨舒予9+3+4韩旭首节9分 中国女篮半场领先马里
- 1周前美国 vs 澳大利亚 _特朗普能否访华,中方终于给了答案,王毅外长开门见山,句句都有深意
- 1周前de la FIFA 2026 Coupe du Monde _14分59秒!马竞创欧冠淘汰赛最快3球领先纪录
- 1周前皇冠信用网代理注册 _亚洲杯小组赛结束 中国女足1/4决赛对手确定
- 2周前皇冠信用网 _去年要价1亿镑!22岁巴莱巴身价跌至5500万欧,本赛季28场0球0助
- 2周前皇冠信用网会员注册 _哈梅内伊次子“冒死”接班,伊朗为何一定要选出最高领袖?
- 2周前皇冠信用网平台出租 _深夜,美股暴跌!霍尔木兹海峡,突发!特朗普:与伊朗不会达成任何协议
- 2周前皇冠信用网申请开通 _伊朗动用超重型导弹打击以色列 弹头重1吨 射程达2000公里


网友评论
wps
回复顶一下,收藏了!https://www.me-wps.cn