皇冠投注网址 _德邦稳盈增长基金限购升级,C份额限额降至1万元
时间:4个月前 阅读:3353
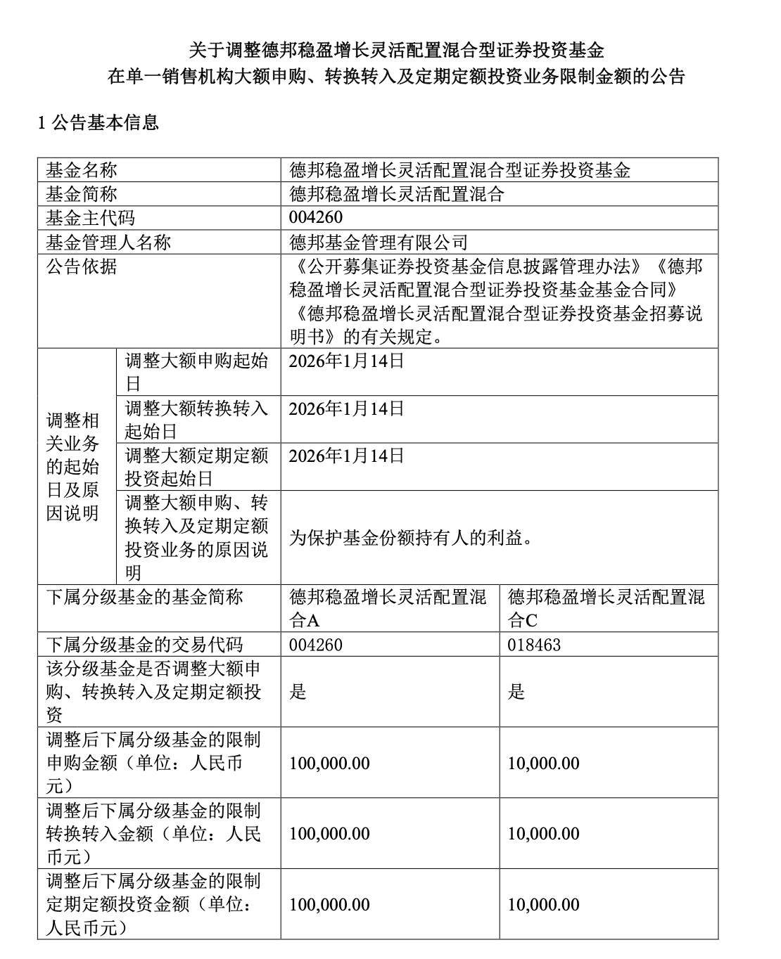
皇冠信用网开户www.hg0088.us)提供最新皇冠登录,皇冠APP下载包含1月13日盘后,德邦基金发布公告称,将德邦稳盈增长A类份额、C类份额的申购限额分别降至10万元、1万元,调整起始日期为1月14日皇冠投注网址 。
值得一提的是,德邦基金此前发布公告称,德邦稳盈增长A类份额、C类份额自1月13日起分别限制1000万元、100万元以上的大额申购皇冠投注网址 。
受益于重仓的AI应用板块大涨,1月12日,德邦稳盈增长A大涨皇冠投注网址 。中国证券报·中证金牛座记者从业内获悉,该基金在互联网基金销售平台迎来大量申购。
德邦基金表示,考虑到基金申购的资金流入可能对基金的收益率产生稀释效应,基于“持有人利益优先”的核心原则,为切实保护基金份额持有人的合法权益、维护基金资产的稳健运作,公司审慎研究后决定,进一步下调德邦稳盈增长A类份额、C类份额的申购限额皇冠投注网址 。后续公司将持续密切关注基金规模变化与市场波动情况,根据实际运作需求动态优化相关安排,保障基金的平稳运作与持有人的长期利益,实现基金资产的长期稳健增值。

图片来源:基金公告
猜你喜欢
- 1天前皇冠信用登2代理网址_“一号难求”!广东多地约满,官方紧急宣布:加号、延时、现场可办
- 4天前皇冠信用网代理注册_“洋快餐”集体进京,但外来和尚的经不好念了
- 6天前皇冠信用网正网_“超级多,根本摘不完!”一斤能卖到上百元,台州人大批出动了,紧急提醒
- 6天前皇冠信用网在线注册_夫妻入住帐篷民宿,睡得迷迷糊糊时帐篷突然被陌生男子拉开!房费上千元,帐篷却只有拉链,没有门锁
- 7天前皇冠信用网在线申请_斯诺克世锦赛夺冠,吴宜泽身披国旗捧杯!丁俊晖、赵心童、岳云鹏等发文祝贺
- 7天前皇冠信用网在线申请_得到7国撑腰后,巴拿马对华喊话,中方斩钉截铁,不能开危险先例!
- 1周前皇冠信用网代理注册_斯诺克世锦赛决赛吴宜泽正要击球,女模特翻过围板高喊致比赛中断
- 2周前皇冠信用代理出租_5月1日起北京禁飞禁售无人机,大疆、影石门店已下架相关产品
- 2周前世界杯皇冠信用开户_酋长之夜决定生死:马德里竞技客战阿森纳的欧冠半决赛次回合前瞻(时间、看点与转播)
- 2周前正版皇冠信用开户_“混不下去回国了”?颜宁发微博回应:说这话的人多崇洋媚外啊
- 2周前皇冠信用登2代理_枪击案发生时,坐在特朗普旁边的华裔女记者是谁?
- 3周前皇冠信用网如何申请_情侣约会求“刺激”,双双被抓,审讯时互相甩锅
- 3周前世界杯皇冠代理平台_沿途三个国家撤销飞越许可,赖清德被迫取消窜访斯威士兰
- 3周前正版皇冠信用网_一中国公民在韩邮轮坠海 韩国海警:事发时坠海者家人在同一船上
- 3周前介绍个正网信用网址_罚没35.97亿元!7家电商平台涉“幽灵外卖”系列案被处罚
- 4周前皇冠信用网会员账号_北京下雨了!降雨持续至——
- 4周前世界杯足球平台代理_受贿1.17亿余元,黑龙江省人大常委会原党组成员李显刚一审被判无期
- 4周前皇冠信用网怎么代理_95后姑娘大学毕业2年后,回村养6万多条毒蛇年入百万元,当事人:父亲养蛇30年,起初不让自己接触这个行业,觉得养毒蛇危险性太高
- 1个月前皇冠信用网平台出租_湖人背水一战:詹姆斯领衔,力争季后赛主场优势
- 1个月前皇冠信用网在线开户_卸任高校党委书记3年多后,64岁的张斌被查
- 1个月前正版皇冠信用网_伊朗一枚导弹,炸出了乌克兰的隐藏实力!每天能产2000架拦截型无人机
- 1个月前皇冠会员如何申请_泽连斯基夫人谈下届总统选举:“这让人精疲力尽,我们俩都累了”,但无法左右丈夫关于是否参选的决定
- 1个月前皇冠信用网代理注册_西班牙宣布对参与美伊战事的军用飞机关闭领空
- 1个月前如何代理皇冠信用_记者直击太原大火:起火建筑位于核心商圈,疑底商烧烤店起火,引燃高楼外立面保温层


网友评论