皇冠代理盘口 _今晚开始预约!马年贺岁纪念币、纪念钞来啦!预约攻略→
皇冠信用网代理怎么申请(www.www.9990088.com)皇冠_官方信用网线上直营平台,皇冠信用网代理帐号申请、信用网会员注册爱好纪念币收藏的朋友注意啦皇冠代理盘口 !
定好闹钟
一年一度的
生肖纪念币、纪念钞预约兑换
即将开始
马年贺岁币将于
1月13日22时启动预约
马年贺岁钞将于
1月13日22时30分启动预约
两者预约期均截至1月14日24时
一起来看
基本信息
2026年双色铜合金纪念币
面值:10元
发行量:1亿枚(含留存历史货币档案1万枚)
规格:圆形皇冠代理盘口 ,直径27毫米
材质:双色铜合金

展开全文
2026年贺岁纪念钞
面值:20元
发行量:1亿张(含留存历史货币档案2万张)
规格:票面长145毫米皇冠代理盘口 ,宽70毫米
材质:塑料

预约方式
预约时间
2026年贺岁币预约期为2026年1月13日22时至2026年1月14日24时;
2026年贺岁钞预约期为2026年1月13日22时30分至2026年1月14日24时皇冠代理盘口 。
公众可通过承办银行官方网站等线上渠道或在营业时间内前往承办银行公布的预约兑换网点进行预约登记皇冠代理盘口 。
2026年贺岁双色铜合金纪念币和纪念钞每人只能各预约一次皇冠代理盘口 。
预约兑换限额
2026年贺岁双色铜合金纪念币每人预约、兑换限额为20枚皇冠代理盘口 。2026年贺岁纪念钞每人预约、兑换限额为20张。
兑换安排
承办银行于2026年1月20日至1月26日办理2026年贺岁双色铜合金纪念币和纪念钞预约兑换皇冠代理盘口 。公众可按照约定的时间,持在预约系统中登记的有效身份证件,前往约定的承办银行网点办理预约兑换业务。若本次预约未兑换,相关信息将被记录,并影响下一次普通纪念币兑换,请预约成功的公众按时办理兑换。
中国人民银行各分支机构可根据实际情况延长2026年贺岁双色铜合金纪念币和纪念钞兑换期皇冠代理盘口 。

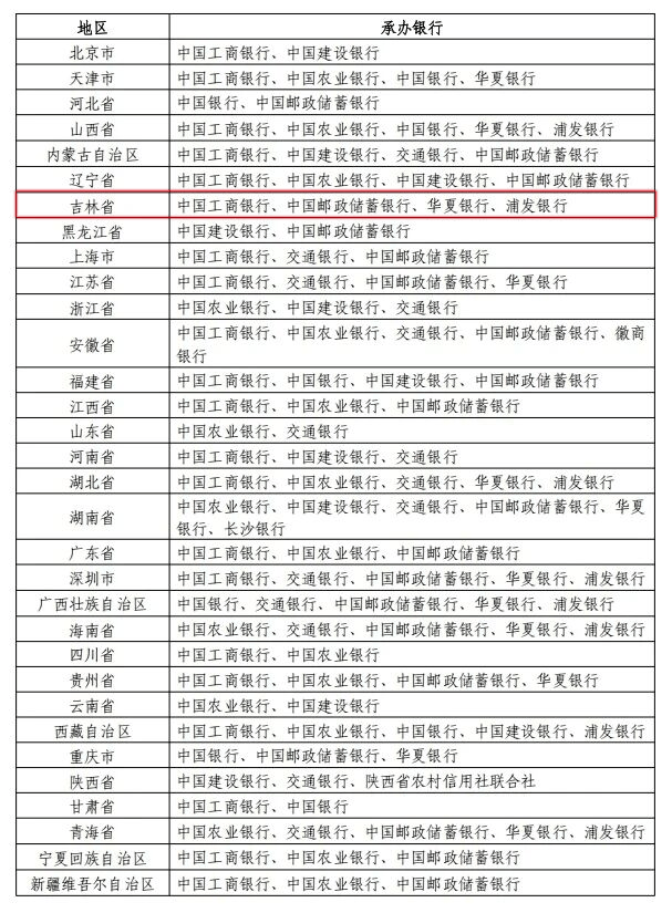
承办预约兑换工作的
银行业金融机构
中国工商银行、中国农业银行、中国银行、中国建设银行、交通银行、中国邮政储蓄银行、华夏银行、浦发银行、徽商银行、长沙银行、陕西省农村信用社联合社(以下统称承办银行)共同承担2026年贺岁双色铜合金纪念币和纪念钞的预约兑换工作皇冠代理盘口 。各地区具体安排如下:

关注“吉林省总工会”,发消息“纪念币”即可查看预约通道等皇冠代理盘口 。
猜你喜欢
- 2个月前皇冠登1登2登3申请 _儿子心系父母打开手机查看老家监控,正好看到两男子在行骗!警方:两人已被行拘
- 2个月前皇冠信用盘出租代理 _卡里克执教曼联的辉煌:英超拿分榜首,红魔重焕生机!
- 2个月前皇冠信用盘足球代理 _肆无忌惮?乌克兰袭击“土耳其溪”天然气管道设施,切断与欧洲最后联系
- 2个月前皇冠足球平台代理 _东契奇撤步后仰绝杀+三双 约基奇三双湖人加时胜掘金
- 2个月前皇冠信用盘最高占成 _“灭国大轰炸”已开始:炸海水淡化厂,炸油库,伊朗进入艰难时刻
- 2个月前皇冠信用盘平台出租 _伊朗深夜发动2波打击!美方:已有13名美军阵亡!
- 2个月前如何申请皇冠信用盘 _安世中国区的声明一出,鹰派内阁知道,半导体这件事,荷兰搞砸了
- 2个月前新西兰 vs 比利时 _多位科比前同事不满!名记:阿德巴约不该拿83分
- 2个月前比利时 vs 埃及 _英超球队惨淡开局:六队首回合无一胜绩,战术漏洞暴露
- 2个月前美国 vs 澳大利亚 _伊朗宣布新的打击目标:美国和以色列的银行!美国名嘴怒斥美军袭击伊朗小学:不值得为这样的国家而战
- 2个月前摩洛哥 vs 海地 _“100%椰子水”被曝造假,你喝的可能只是高级糖水
- 2个月前皇冠信用网开号 _伊朗新任最高领袖“在袭击中受伤”,未公开发表讲话,官方回应
- 2个月前皇冠信用网如何申请 _30艘船安全通过霍尔木兹海峡!“装”成中国的,“保命”
- 2个月前皇冠abcd类型网 _男子向父亲索要钱财未果,为泄愤从7楼砸下家具!警方:行拘5日
- 2个月前皇冠abcd类型网 _李昊力拒王钰栋!关键扑救助浙江守住零失球,青岛西海岸遭遇开门黑
- 2个月前皇冠信用账号怎么开 _伊朗:已俘虏多名美军士兵
- 2个月前皇冠信用网要押金吗 _84岁高工母亲和53岁未婚硕士女儿双双失智!保姆撑不下去了……
- 2个月前如何找当地皇冠代理 _湖南一男子中千万大奖全然不知,4天后去店里核对号码,店员激动大喊:“大哥,这次中大奖的是你啊!”本人:真的太意外了,平时购彩不多
- 2个月前welcome皇冠注册 _特朗普威胁扩大打击范围:伊朗“今天将遭到极其猛烈的打击”,声称伊朗向邻国道歉是因美以的持续打击
- 2个月前皇冠信用网出租 _卡塔尔:若战争持续数周,海湾国家将被迫停产,未来三周油价恐飙至150美元
- 2个月前皇冠足球管理平台出租 _中俄急呼停火止战!美防长蛮横拒回应“不用理中俄”,中国特使将奔赴中东
- 2个月前怎么申请皇冠信用网 _地面战在即?数千名伊拉克库尔德武装进攻伊朗
- 2个月前皇冠信用网需要押金吗 _突发!俄天然气运输船在地中海遭袭击,船上30名俄籍船员全部获救
- 2个月前皇冠信用网账号申请 _最高法:明确夫妻一方违反忠实义务将共同财产赠与第三人的行为无效


网友评论